
THE CHALLENGE
There is a lack of efficient and effective interaction design regarding systems that can properly manage the flow of tourists, educate on proper tourist behavior in their respective traveling areas, and allow local communities to share their history and stories.
COMPETITIVE ANALYSIS
The following platforms focus on providing resources for tourists, fostering connection between locals and visitors, and relaying travel guidance.
Airbnb

PARTIAL COMPETITOR
Offers a secure and user-friendly booking experience such as stays and activities hosted by locals. Users can directly communicate with hosts, read reviews, and browse photos. May create negative effects on local housing markets for popular destinations.
Tripadvisor

PARALLEL COMPETITOR
Helps many plan out their trips by providing information on destinations, accommodation, restaurants, activities, and more. May provide biased recommendations and reviews catering to popularity or social media appeal.
Fiverr

ANALOGOUS COMPETITOR
While in a different field, Fiverr's business model serves a similar purpose. Fiverr provides a platform to create social connection between the freelancers and clients. However, there may be a lack of credibility and varied quality of services.
Tour Guides

INDIRECT COMPETITOR
Tour guides serve as an “expert” to guide travelers through local sites and experiences. Visitors can learn details about history and culture. However, personalization may be more difficult as tours are often tailored to groups and popular destinations.
KEY THEMES & RESEARCH INSIGHTS
From 10 user interviews of locals and travelers, we discovered that:
🤝 Both locals and visitors want to preserve authenticity of local culture and value awareness.
💻 People often utilize websites or apps to help prepare and conduct research before and during travel.
⏳ Common pain points such as time, money, language barrier, safety, and more affect the overall traveling experience.
❣️ Unique experiences arise from talking to new people, visiting new locations, and traveling according to personal preference and lifestyle.
Individual Affinity Diagram
Group Synthesis
USER PERSONAS
Based on the themes we discovered through our interviews, we developed four personas with varied traits tailored to how people like to travel and live as locals in their cities.
SCENARIOS
Creating scenarios helped us understand our users' behaviors, motivations, and challenges. We focused on the unique goals, emotions, and obstacles of our personas to demonstrate how cultural and logistical challenges impact their experiences and in turn how a tailored solution might benefit them.
Early Designs
The design process began with creating user flows, sketches, and low-fidelity mockups. Our team conducted usability testing throughout to ensure clarity and functionality and iterated on the prototypes continually. We prioritized discoverability, personalization, simplicity, and educational content.
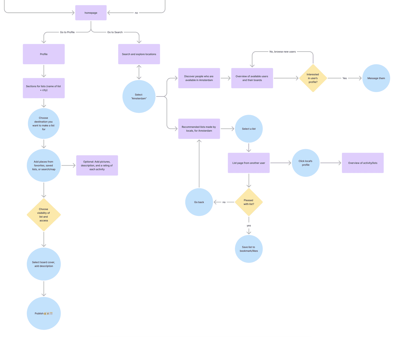
USER FLOW
Our user flow indicates the paths one can take through our application. It directly guided our decisions about which pages to create and what functionality to include in our app design.
SKETCHES
Each member sketched 32 thumbnail frames of possible features for our app that are meant to solve issues outlined in the storyboards and personas. We then conducted dot voting to determine useful features for our interface.
INITIAL DESIGNS
The designs displayed below have gone through several iterations as we conducted usability tests. Some original features were then replaced with more streamlined and efficient flows.
Usability Testing
We began conducting usability testing on our low fidelity prototypes, providing our participants with several guiding prompts and evaluating the strengths and weaknesses of our interface by making notes on usability defect logs.
KEY FINDINGS & FIXES
🤕 Users experienced navigation difficulties and were confused about the dock and sidebars.
FIXES
Designed according to existing interfaces to bridge the gap between user expectations and functionality, moved the hamburger menu.
🔎 Users were confused what could be searched, and particularly struggled with searching for people in a specific city.
FIXES
Increased the visibility of "People" on the home and search pages, streamlined filtering options.
✅ Users were unsure where to find saved items in their profile, and had trouble differentiating between "Liked" and "Saved."
FIXES
Consolidated the like + save function into a clearly labeled button denoting its purpose. Added a banner that tells users where to find saved items.
👆 Users struggled to click on some icons due to small clickable areas.
FIXES
Labeled icons with text for clarity, increased clickable area & container size.
Design Solution
visit interactive prototype
Our design evolved rapidly from early ideas and sketches to our final prototype, incorporating new functionalities and removing others for simplicity. For our high-fidelity mockups, we implemented a style guide to ensure uniformity and consistency throughout.
Travel Lists

One way to access lists is by clicking on the filter after searching for a travel destination. Lists are ways for users to give authentic and genuine recommendations to others including restaurants, nature, entertainment, and more.
Places
Inside the detailed view is more information about each place such as its location and reviews.
Save to a list

When clicking the Save button, users have the option to add a place to their own personal lists that are displayed on their profile.
Travel Tips

Under the Travel Tips page, the Community Board is a dedicated space where users can post and answer general questions about the city.
Below, curated tips can be contributed by both local residents and previous visitors to provide authentic, firsthand knowledge on specific topics.
Messaging and People

Upon clicking on a user's profile (either from a list or from the People tab), users can view that person's “home base” location(s). This identifies whether someone is a local resident or a visitor to the area.
The built-in messaging feature allows people to connect, inquire, and organize meet-ups.
Style Guide
Reflections
📋 Wanderly aims to alleviate over-tourism by directing travelers to lesser-known or underexplored local spots. The app features personalized lists of recommendations curated by locals who are familiar with the area and can offer hidden gems such as small businesses outside the usual tourist hotspots.
🚶♀️ Future features may be added such as dynamic algorithms that track foot traffic at any given time and provide real-time feedback from locals.
💓 While over-tourism cannot be solved in a simple interface, Wanderly promotes mindfulness, designed to encourage respectful behaviors, sensitivity to local customs and environmental considerations.






























